欢迎来到西安新能源大会官网!
029-81315665   15596899966
距离展览会开幕
时间: 2025年9月 地址:西安国际会展中心(浐灞)
您在这里 首页 / 最新资讯 / 展会资讯
展会资讯 Exhibition information
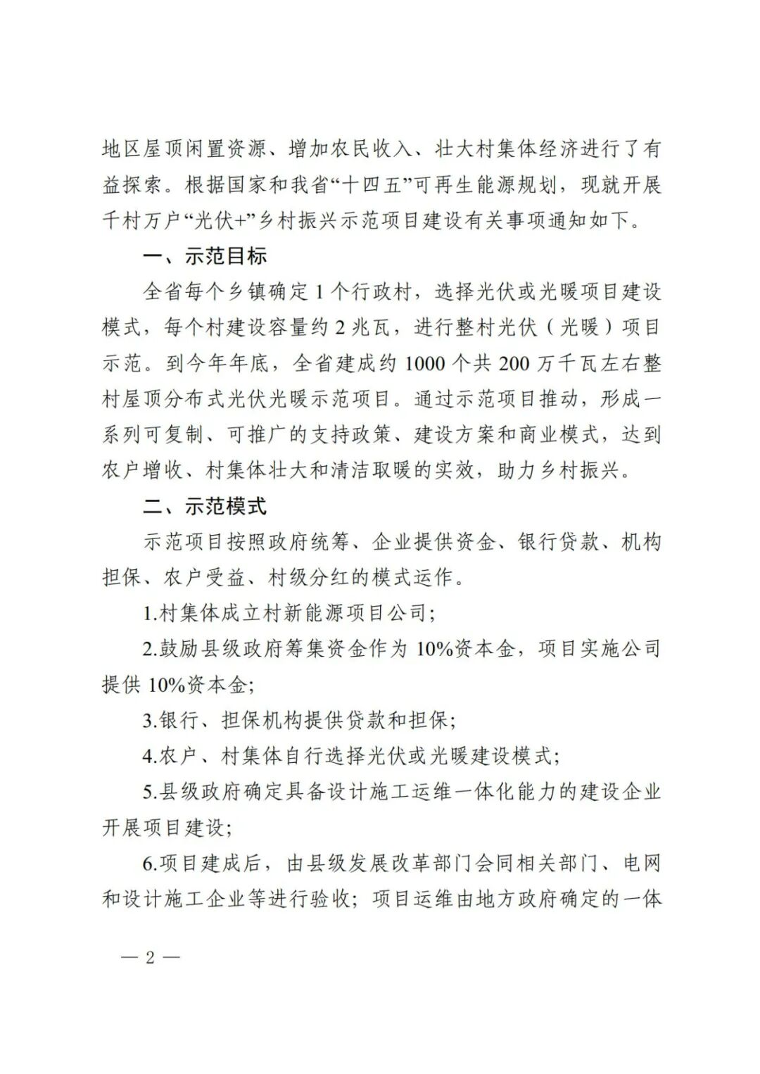
陕西今年年底,建成约1000个共2GW整村光伏(光暖)示范项目
发布时间:2024-08-02 来源:admin

8月1日,陕西发改委、农业农村厅印发《关于开展陕西省千村万户“光伏+”乡村振兴示范项目的通知》,文件提出:

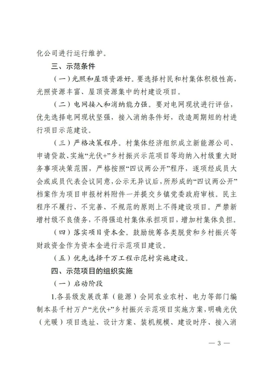
全省每个乡镇确定1个行政村,选择光伏或光暖项目建设模式,每个村建设容量约2兆瓦,进行整村光伏(光暖)项目示范。到今年年底,全省建成约1000个共200万千瓦左右整村屋顶分布式光伏光暖示范项目。

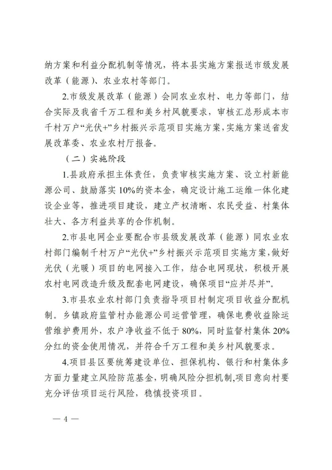
在实施过程中,由村集体成立村新能源项目公司,县级政府筹集资金作为10%资本金,项目实施公司提供10%资本金银行、担保机构提供贷款和担保。市县农村部门指定分配机制,乡镇政府监管运营,确保电费收益除运营维护费用外,农户净收益不低于80%,同时监督村集体20%分红的资金使用情况。

示范模式按照政府统筹、企业提供资金、银行贷款、机构担保、农户受益、村级分红的模式运作。

由县政府承担主体责任,落实10%的资本金,电网企业要全力配合,积极开展农村电网改造升级,确保项目应并尽并。农户或村集体自行选择光伏或光暖建设模式,县政府确定企业进行建设,项目建成后会同有关部门进行验收。

参与示范项目要求具备较好的屋顶资源以及村民或村集体较高的积极性,优先选择电网现状坚强,接入消纳条件好,改造周期短的村;严禁新增村级不良债务,不得强迫村集体承担项目,增加村集体负担。在具体实施方面,由县级发改委会同相关部门确定建设方案以及利益分配机制,报送市级发改委形成具体实施方案,再送省级发改委报备。

文件强调,要做好宣传引导,不得以开展示范为由暂停、暂缓现有项目立项备案、电网接入等工作。在核验村新能源公司和农户签订的合作协议中,农户收益不少于80%的条件下,按照户用自然人备案和并网接入。

文件指出,要借鉴推广陕西农信、铜川财创融资担保集团在铜川耀州试点项目中的经验做法,鼓励银行、政府性担保等企业创新融资、担保方案,降低融资利率和担保方案。

文件原文如下:



图片

图片

图片

图片

图片

图片


  • 西安新能源大会官网

    座机:029-81315665

    邮箱:hp0605@163.com

    手机:15596899966

    地址:西安市未央区未央路76号盛龙广场B区四单元14层

    版权所有©️西安新能源大会官网 Copyright©2021 .All Rights Reserved
    备案号: 陕ICP备2021005518号