欢迎来到西安新能源大会官网!
029-81315665   15596899966
距离展览会开幕
时间: 2025年9月 地址:西安国际会展中心(浐灞)
您在这里 首页 / 最新资讯 / 展会资讯
展会资讯 Exhibition information
工信部重要通知!公开征求对光伏制造行业规范条件及公告管理办法(征求意见稿)的意见
发布时间:2024-07-09 来源:admin

7月9日,工信部对《光伏制造行业规范条件(2024年本)》《光伏制造行业规范公告管理办法(2024年本)》(征求意见稿)公开征求意见。


以下为原文

图片



为进一步加强光伏制造行业管理,促进行业高质量发展,工业和信息化部电子信息司对《光伏制造行业规范条件(2021年本)》《光伏制造行业规范公告管理暂行办法(2021年本)》进行修订,形成《光伏制造行业规范条件(2024年本)》《光伏制造行业规范公告管理办法(2024年本)》(征求意见稿),现公开征求意见。如有意见或建议,请于2024年7月15日前反馈至工业和信息化部电子信息司。


电话:010-68208264

传真:010-68271654

电子邮箱:wangxun@miit.gov.cn


附件:1.《光伏制造行业规范条件(2024年本)》(征求意见稿)

   2.《光伏制造行业规范公告管理办法(2024年本)》(征求意见稿)

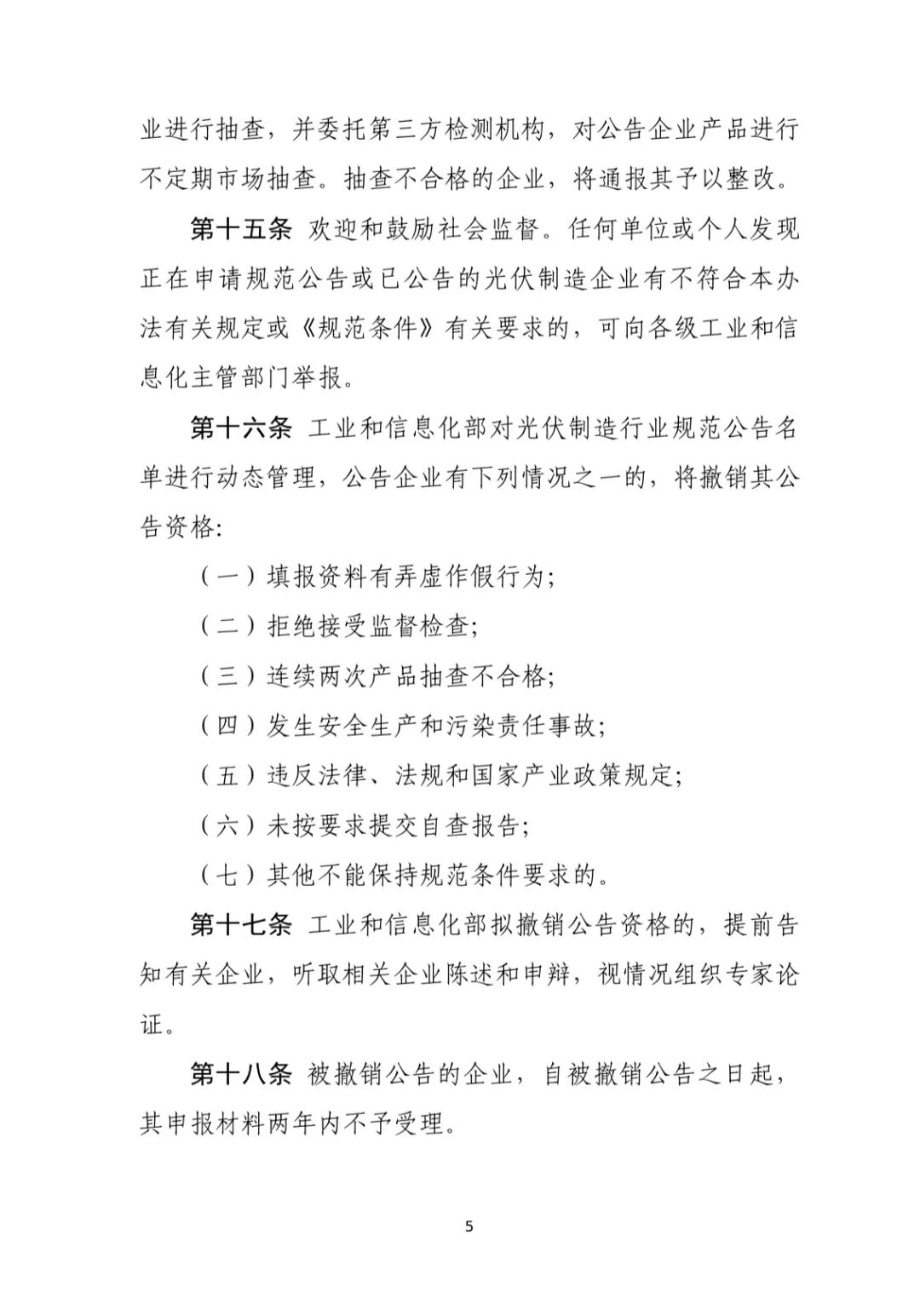
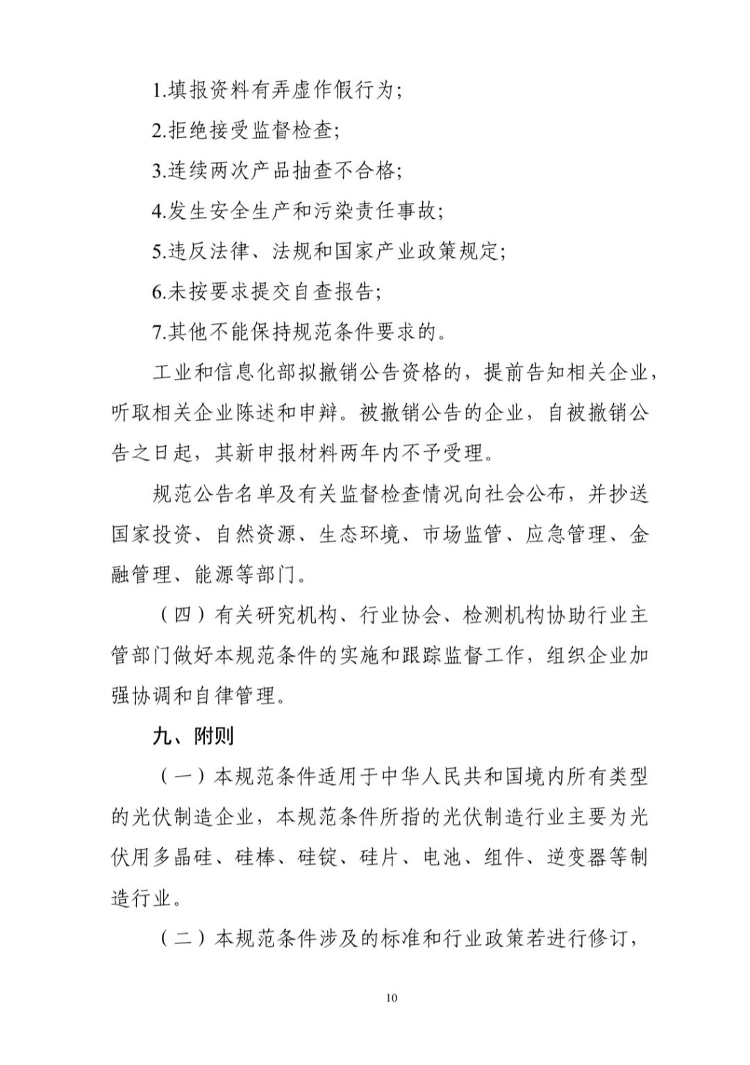
图片

图片

图片

图片

图片

图片

图片

图片

图片

图片

图片

图片

图片

图片

图片

图片

图片

图片

图片

图片

图片

图片

图片

图片

图片

图片

图片


消息来源:工信部网站


  • 西安新能源大会官网

    座机:029-81315665

    邮箱:hp0605@163.com

    手机:15596899966

    地址:西安市未央区未央路76号盛龙广场B区四单元14层

    版权所有©️西安新能源大会官网 Copyright©2021 .All Rights Reserved
    备案号: 陕ICP备2021005518号