欢迎来到西安新能源大会官网!
029-81315665   15596899966
距离展览会开幕
时间: 2025年9月 地址:西安国际会展中心(浐灞)
您在这里 首页 / 最新资讯 / 展会资讯
展会资讯 Exhibition information
陕西10GW风光竞配启动:申报15GW,禁止设产业配套、收保证金等门槛
发布时间:2023-05-17 来源:admin

5月15日,安康市发展和改革委员会发布了《关于开展2023年风电光伏发电项目 开发建设有关工作的通知》,其中提到了近日,陕西省发改委发布了《关于开展陕西省2023年风电光伏发电项目开发建设有关工作》的通知。


通知显示,陕西省开展竞争性配置,确定2023年度新增风电、光伏发电保障性并网规模为1000万千瓦。为确保项目质量,保障市级权限,本次项目申报按照1:1.5的比例,结合区域资源条件、负荷特征和外送通道配套风电、光伏发电项目的实际,对各市申报规模进行明确,由各市共申报1500万千瓦,省发展改革委依据竞争性配置办法统一确定1000万千瓦纳入2023年度建设方案。具体的陕西省2023年风电、光伏发电项目各市申报规模表如下:

图片

对于此次项目推进方面,陕西省要求纳入2023年度新增保障性并网规模的光伏发电项目应于2024年12月底前全容量建成并网、风电项目应于2025年12月底前全容量建成并网。


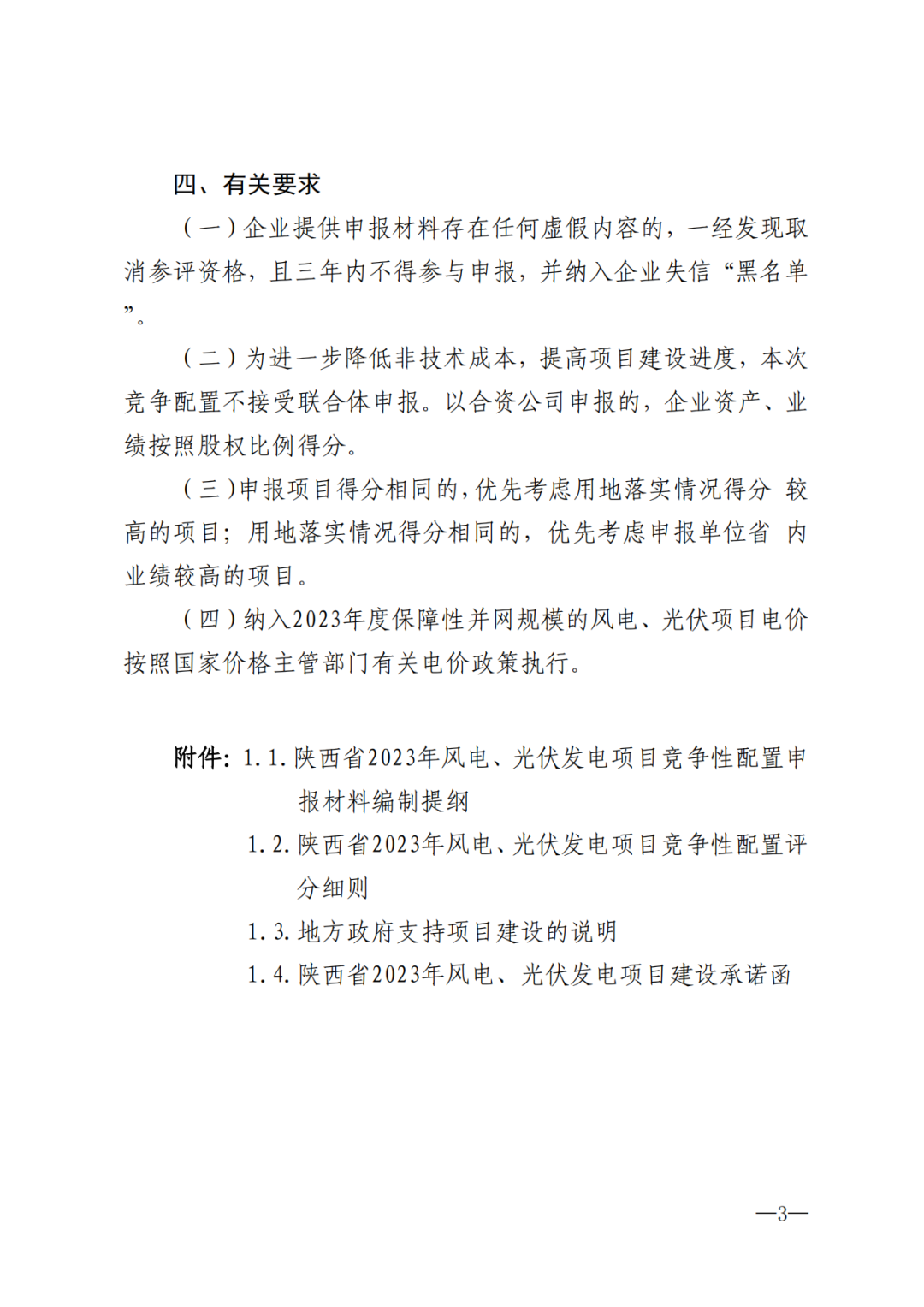
为了更好的推进项目假设,陕西省要求各市要优化营商环境,规范开发建设秩序,不得将强制配套产业、投资、捐赠、违规收取项目保证金等作为项目开发建设的门槛。


根据发布《陕西省2023年风电光伏发电项目保障性并网规模竞争性配置办法》显示,此次项目的申报范围为陆上风电项目、地面光伏发电项目。申报要求为项目单体规模原则上不小于5万千瓦、不超过20万千瓦;县(市、区)自然资源、林业、生态环境等部门出具申报项目具备建设条件的说明;县(市、区)政府出具支持项目建设的说明;企业出具项目建设的承诺函。


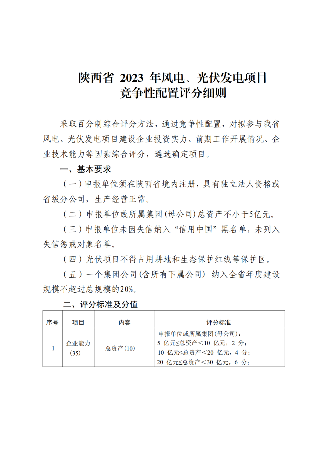
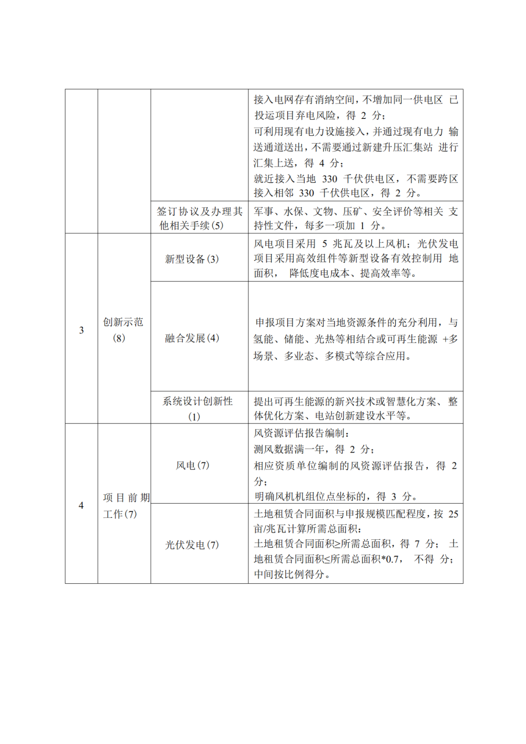
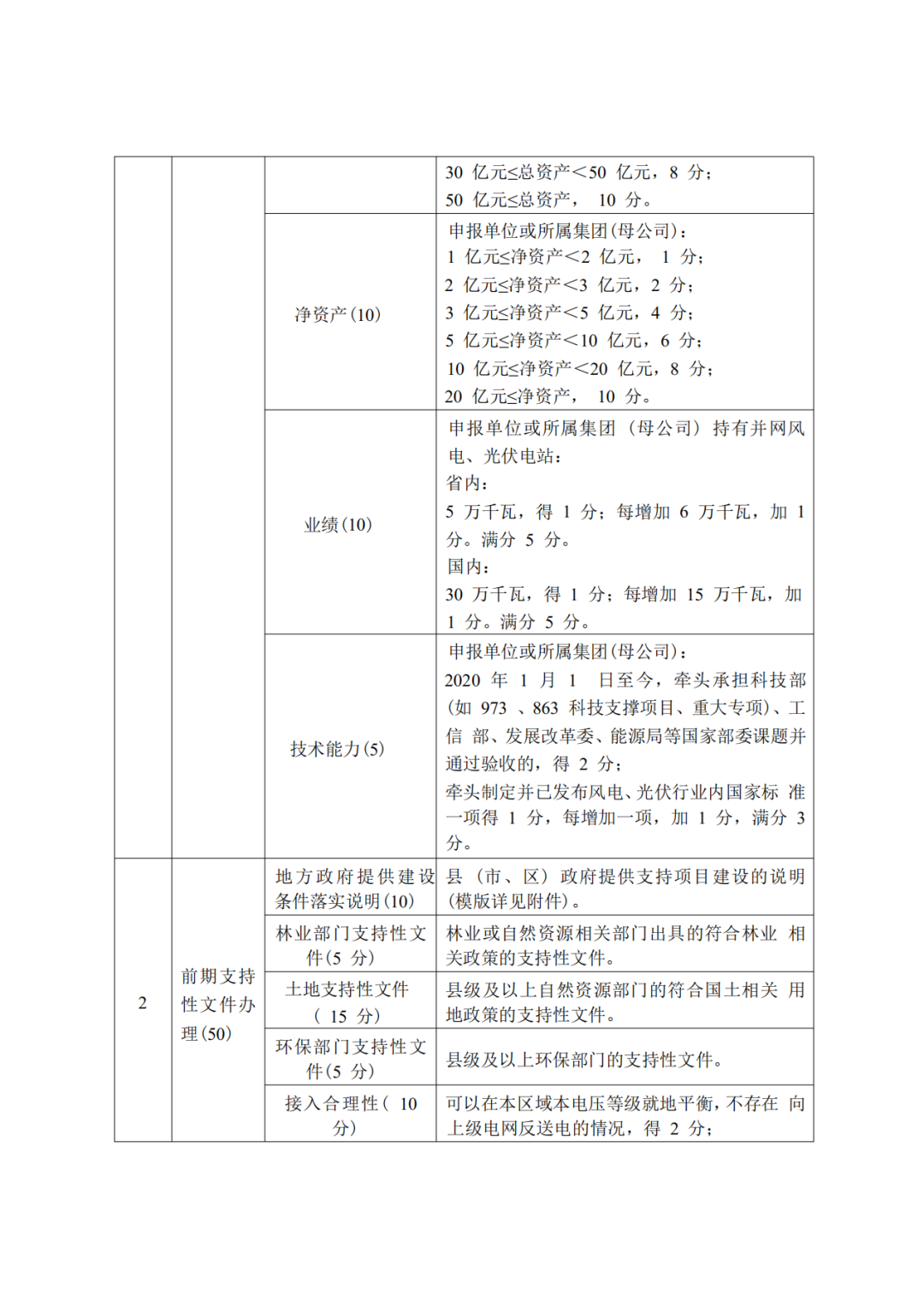
在光伏、风电竞争性配置评分细则上,要求申报单位须在陕西省境内注册,具有独立法人资格或省级分公司,生产经营正常。申报单位或所属集团(母公司)总资产不小于5亿元。另外,一个集团公司(含所有下属公司)纳入全省年度建设规模不超过总规模的20%。具体评分细则如下:


图片


另外,申报时间要求各市参照陕西省2023年竞争性配置办法对项目进行初审后,按照分配的申报规模,填写申报信息表,于6月5日下午6点前将相关材料(含汇总后的电子版)报送陕西发改委。超下达规模申报,不予受理,逾期未申报的视为自动放弃。陕西发改委将依据《陕西省新能源项目评审专家库管理办法》有关要求,随机抽取行业专家根据评分标准对申报的项目进行打分,按得分从高到低综合确定2023年保障性并网项目。


公告如下:

图片

图片

图片

图片

图片

图片

图片

图片

图片

图片

图片

图片

图片

图片


  • 西安新能源大会官网

    座机:029-81315665

    邮箱:hp0605@163.com

    手机:15596899966

    地址:西安市未央区未央路76号盛龙广场B区四单元14层

    版权所有©️西安新能源大会官网 Copyright©2021 .All Rights Reserved
    备案号: 陕ICP备2021005518号