欢迎来到西安新能源大会官网!
029-81315665   15596899966
距离展览会开幕
时间: 2025年9月 地址:西安国际会展中心(浐灞)
您在这里 首页 / 最新资讯 / 展会资讯
展会资讯 Exhibition information
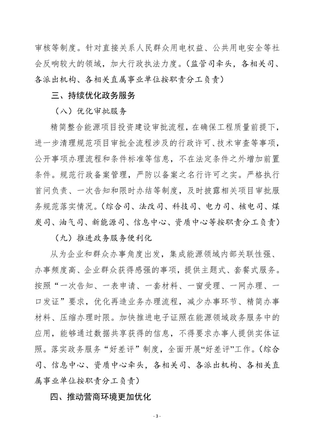
国家能源局:支持分布式发电就近参与市场交易,推动分布式发电参与绿色电力交易!
发布时间:2022-08-25 来源:admin

国家能源局网站8月25日消息,国家能源局综合司印发《国家能源局2022年深化“放管服”改革优化营商环境重点任务分工方案》。

方案提出,完善市场交易机制,支持分布式发电就近参与市场交易,推动分布式发电参与绿色电力交易。推动建设基于区块链等技术应用的交易平台,研究适应可再生能源微电网、存量地方电网、增量配电网与大电网开展交易的体制机制。

图片


国家能源局综合司关于印发《国家能源局2022年深化“放管服”改革优化营商环境重点任务分工方案》的通知

国能综通法改〔2022〕45号


各司,各派出机构,各直属事业单位:


  《国家能源局2022年深化“放管服”改革优化营商环境重点任务分工方案》已经局全面深化改革暨推进职能转变工作领导

小组会议审议通过,现印发你们,请认真抓好落实。

国家能源局综合司

2022年5月6日

图片

图片图片图片

图片



  • 西安新能源大会官网

    座机:029-81315665

    邮箱:hp0605@163.com

    手机:15596899966

    地址:西安市未央区未央路76号盛龙广场B区四单元14层

    版权所有©️西安新能源大会官网 Copyright©2021 .All Rights Reserved
    备案号: 陕ICP备2021005518号