欢迎来到西安新能源大会官网!
029-81315665   15596899966
距离展览会开幕
时间: 2025年9月 地址:西安国际会展中心(浐灞)
您在这里 首页 / 最新资讯 / 展会资讯
展会资讯 Exhibition information
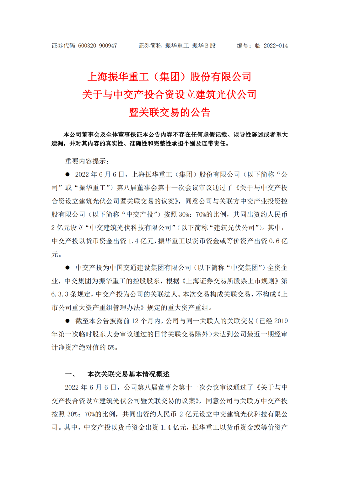
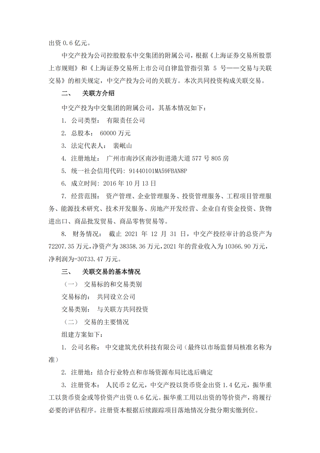
喜讯!中国交建进军光伏!
发布时间:2022-06-15 来源:admin

近日,中国交建传来重大喜讯。6月6日,振华重工拟与关联方中交产投按照3:7的比例,共同出资约人民币2亿元设立“中交建筑光伏科技有限公司”(简称“建筑光伏公司”)。其中,中交产投以货币资金出资1.4亿元,振华重工以货币资金或等价资产出资0.6亿元。从出资比例可以看出,此次建筑光伏公司也是由中交产投为主导。

图片

中交产投为中国交通建设集团有限公司全资企业,中交集团为振华重工的控股股东。


一直以来,中国交建对于新能源领域非常看重,并且已经在新能源海上风电提前抢占了赛道。4月28日,中国交建发布公告,三航局、中交产投、三峡能源、大唐发电、国华投资及远景能源将共同出资组建合资公司中交海上风电发展股份有限公司。此次又再次在光伏领域加码。


新能源对于中国交建的重要性不仅体现在战略维度,更是展现在实际行动上。2021年8月,中交集团与中国大唐集团签署战略合作协议。中交集团董事长王彤宙表示,双方在能源和基建方面有很大互补性,希望双方进一步加强在新能源、海外市场等方面的合作。


2022年5月24日,中交集团党委副书记、总经理王海怀出席中交集团召开抽水蓄能业务专题会议。其强调:要将新能源业务作为践行绿色发展、实现双碳目标的主攻方向,纳入“十四五”发展规划,统筹资源实现全面突破...


2022年6月8日,中交集团与山东省政府在济南签署战略合作协议。中交集团党委书记、董事长王彤宙,党委副书记、总经理王海怀与山东省委书记、省人大常委会主任李干杰,山东省委副书记、省长周乃翔出席签约仪式。双方将发挥各自优势,在综合立体交通咨询建设、城市综合开发投资建设、生态环保、新旧动能转换、新基建、新能源、绿色低碳发展、产业发展辐射带动等方面加强合作,建立长期、全面、深度的战略合作关系,共同实现高质量发展。


事实上,2022年4月26日,中交新产业发展事业部组织召开建筑光伏产业专题研讨论证会。会上,中交集团新产业发展事业部总经理、中交产投副董事长赵喜安就强调了要利用中交集团资源优势及市场优势,找准建筑光伏细分切入点、要认识到建筑光伏“小而多”的特点、发展成“小而美”的产业等灵活策略,充分展现了其对建筑光伏产业的深刻认识。在仅仅一个月之后,就传来了建筑光伏公司突破性的进展。


此番,中交产投与振华重工成立建筑光伏公司,是中国交建对新能源领域超前落子的重要一步!

公告如下:

图片

图片

图片

图片


  • 西安新能源大会官网

    座机:029-81315665

    邮箱:hp0605@163.com

    手机:15596899966

    地址:西安市未央区未央路76号盛龙广场B区四单元14层

    版权所有©️西安新能源大会官网 Copyright©2021 .All Rights Reserved
    备案号: 陕ICP备2021005518号