欢迎来到西安新能源大会官网!
029-81315665   15596899966
距离展览会开幕
时间: 2025年9月 地址:西安国际会展中心(浐灞)
您在这里 首页 / 最新资讯 / 展会资讯
展会资讯 Exhibition information
全国最强省能源发展“十四五”规划发布!
发布时间:2022-04-15 来源:admin

广东省人民政府近日印发《广东省能源发展“十四五”规划》。


根据《规划》,2025年主要目标是:


能源保障更加有力。

能源综合生产能力达到1亿吨标准煤以上,省内电力装机总量达2.38亿千瓦,西电东送最大送电能力达到4500万千瓦(送端),天然气供应能力达到800亿立方米/年。能源供应保障能力进一步增强,民生用能质量和水平不断提高,能源基础设施更加完善,互联互通水平、储备能力、安全风险管控能力显著增强。

能源结构更加优化。

清洁能源逐步成为能源消费增量的主体,天然气消费持续提高,非化石能源消费比重力争达到32%以上。非化石能源装机比重提高至49%左右。电气化水平显著提升,电能占终端用能比重达到38%左右。

能源利用更有效率。

单位GDP能耗下降14%,火电供电煤耗和电网综合网损率进一步降低。能源利用效率大幅提高,保持国内领先并与当前中等发达国家基本相当。

能源改革更加深入。

电力、油气体制改革全面深化,促进“X+1+X”天然气市场体系构建,推进油气基础设施向第三方公平开放,电力市场建设取得实质性进展,逐步构建完善“中长期+现货”电力市场交易体系,加快形成主要由市场决定电力价格的机制。

能源创新更高质量。

科技创新能力显著增强,能源关键技术装备研发取得突破性进展。科技创新示范工程取得显著成效,装备制造国产化水平进一步提高,能源技术合作取得新突破。智慧能源系统建设取得重要进展。

能源产业发展更加集聚。

坚持新能源项目开发和龙头企业带动、技术创新引领,推进能源产业集聚发展,大力发展先进核能、海上风电、太阳能等优势产业,加快培育氢能、储能、智慧能源等新兴产业,建设差异化布局的新能源产业集聚区。到2025年,全省新能源产业营业收入达7300亿元,形成国内领先的新能源产业集群。


《规划》提出,积极发展光伏发电。大力提升光伏发电规模,坚持集中式与分布式开发并举,因地制宜建设集中式光伏电站项目,大力支持分布式光伏;积极推进光伏建筑一体化建设,鼓励发展屋顶分布式光伏发电;推动光伏在交通、通信、数据中心等领域的多场景应用。“十四五”时期新增光伏发电装机容量约2000万千瓦。


大力发展海上风电。规模化开发海上风电,推动项目集中连片开发利用,打造粤东、粤西千万千瓦级海上风电基地。“十四五”时期新增海上风电装机容量约1700万千瓦。适度发展陆上风电。结合资源条件,适度开发风能资源较为丰富地区的陆上风电项目,因地制宜发展分散式陆上风电。“十四五”时期新增陆上风电装机容量约300万千瓦。


因地制宜发展生物质能。统筹规划垃圾焚烧发电、农林生物质发电、生物天然气项目开发,做好发展规划、建设节奏与资源保障能力及地方财力等方面的衔接;协同推进完善生活垃圾处理收费制度和农林废弃物“收、储、运”体系建设。“十四五”时期新增生物质发电装机容量约200万千瓦。


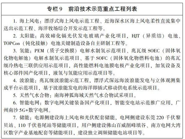
《规划》明确,实施能源创新示范工程。充分发挥我省市场规模优势,加大资金和政策扶持力度,重点在海上风电、太阳能发电、氢能、波浪能、天然气水合物、智能电网、储能、碳捕集利用与封存、核能、生物质利用、地热能等领域,实施一批具有前瞻性、战略性的科技示范项目。


图片


《规划》还提出,培育能源消费新业态、新模式。加快推进源网荷储一体化,优先利用可再生能源,充分发挥负荷侧调节能力,推动能源就地清洁生产和就近消纳,提高源网荷储协调互济能力,促进能源清洁高效利用。在城市商业区、综合体、居民区,依托光伏发电、微电网和充电基础设施等,开展园区(居民区)级源网荷储一体化建设。


优化农村能源结构。提高农村绿电供应能力,加强农村能源清洁高效利用,改善农村人居环境和生态环境,推进绿色能源乡村建设。积极推进太阳能、风能、生物质能、地热能等可再生能源开发利用;鼓励推广农业大棚光伏、渔光互补、荒山地面电站等光伏发电项目;因地制宜利用农林废弃物、畜禽养殖废弃物、农村生活垃圾等资源,支持规模化沼气综合利用示范项目建设,积极开展畜禽粪污综合利用试点;因地制宜推广绿色低能耗农宅,推动农村光伏建筑一体化。


优化太阳能产业布局。支持太阳能集热器、光伏设备、逆变器、封装、浆料等省内细分龙头企业加快产业战略布局,通过并购重组打造品牌、做大做强形成产业集聚优势。积极引进太阳能电池片环节优势企业、扶持壮大本地组件优质企业,实施强链补链工程。重点支持高效晶硅太阳能电池片降本增效,推动HJT(异质结)电池、TOPCon(钝化接触)电池关键制造设备实现自主生产,支持薄膜太阳能电池的生产和相关设备制造。


全文如下:


图片


各地级以上市人民政府,省政府各部门、各直属机构:


经省人民政府、国家能源局同意,现将《广东省能源发展“十四五”规划》印发给你们,请认真组织实施。实施过程中遇到的问题,请径向省发展改革委(省能源局)反映。


广东省人民政府办公厅


2022年3月17日


  • 西安新能源大会官网

    座机:029-81315665

    邮箱:hp0605@163.com

    手机:15596899966

    地址:西安市未央区未央路76号盛龙广场B区四单元14层

    版权所有©️西安新能源大会官网 Copyright©2021 .All Rights Reserved
    备案号: 陕ICP备2021005518号