5月21日,陕西省发改委印发《2021年陕西省电力需求响应工作方案》,鼓励具备条件的电能替代用户、储能(热)用户、电动汽车充电服务用户参与需求响应。
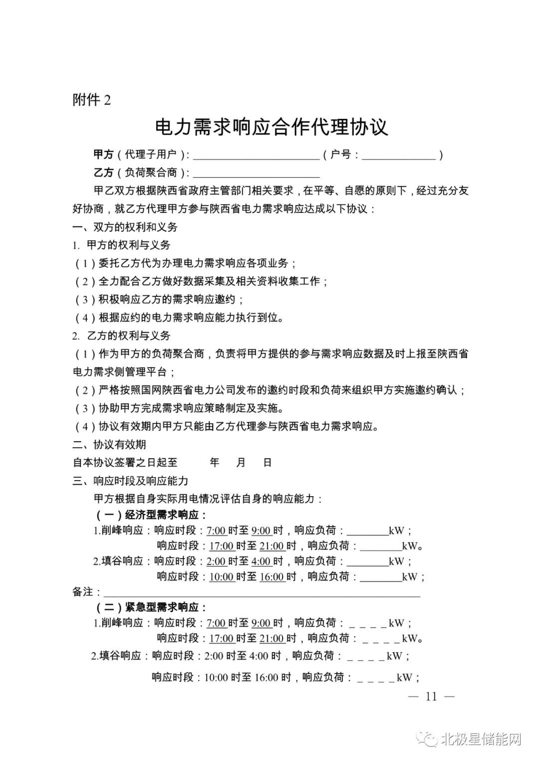
响应能力大于等于200千瓦的电力用户可单独参与,小于200千瓦的电力用户由负荷聚合商代理参与,每个负荷聚集商约定的响应能力原则上不小于2000千瓦。
单次响应量在申报响应量的80%-120%之间,按照实际响应量给予补偿,单次实际响应量超过申报响应量的120%,按照申报响应量的120%给予补偿,单次实际响应量低于申报响应量80%的不享受补偿。其中紧急性削峰需求响应补贴最高35元/kW·次,经济性非居民需求响应补贴最高15元/kW·次。

陕西省发展和改革委员会关于印发
《2021年陕西省电力需求响应工作方案》的通知
陕发改运行〔2021〕663号
各设区市发展改革委、韩城市发展改革委、杨凌示范区发展和改革局、西咸新区发展改革局,神木市、府谷县发改科技局,国网陕西省电力公司,陕西电力交易中心有限公司,各售电公司,有关企业:
2021年,预计陕西电网迎峰度夏期间最大负荷2950万千瓦,最大发电出力2900万千瓦;迎峰度冬期间最大负荷3050万千瓦,最大发电出力2860万千瓦。在不考虑跨省外送,预留100万千瓦事故备用的情况下,夏季高峰时段电力缺口150万千瓦,冬季高峰时段电力缺口290万千瓦,电力保障形势较为严峻。
为贯彻落实党中央、国务院“碳中和、碳达峰”能源战略目标,构建清洁低碳安全高效的能源体系及以新能源为主体的新型电力系统,按照国家发展改革委对电力需求侧管理工作的部署,进一步发挥需求响应在保障电力系统安全运行和可靠供应的作用,我委拟在2020年电力需求响应试点工作的基础上,全面组织开展2021年陕西省电力需求响应工作,推动源网荷储友好协同互动。现将《2021年陕西省电力需求响应工作方案》印发你们,请结合实际,予以贯彻落实。
陕西省发展和改革委员会
2021年5月21日
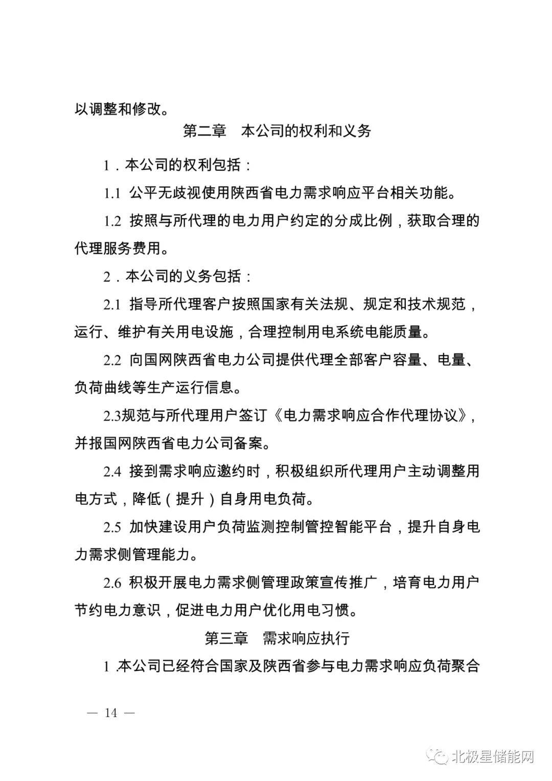
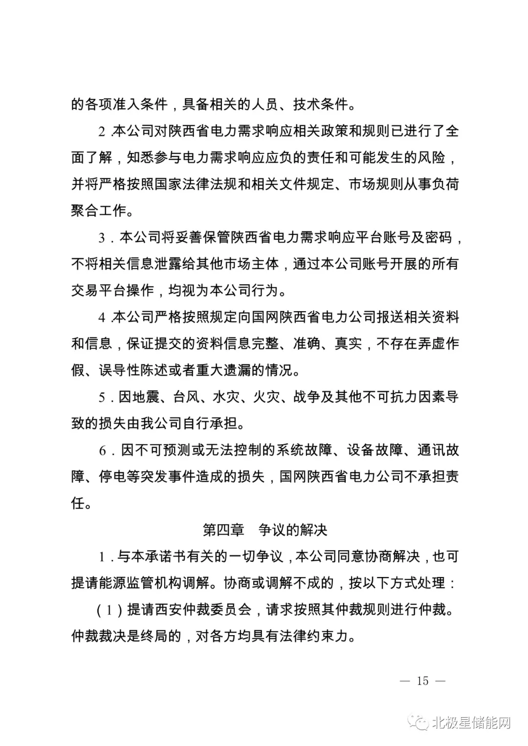
为切实做好2021年全省电力供需保障,根据国家发展改革委《关于做好2020年能源安全保障工作的指导意见》(发改运行〔2020〕900号)和《电力需求侧管理办法》(2017修订版)要求,结合陕西电网2021年迎峰度夏(冬)期间电力供需形势,制定本工作方案。电力需求响应是指电力市场价格明显升高(降低)或系统安全可靠性存在风险时,电力用户根据价格信号或激励措施,暂时改变其固有的习惯用电模式,减少(增加)用电,从而促进电力供需平衡、保障系统稳定运行的行为。根据响应时间,电力需求响应分为:经济型需求响应和紧急型需求响应两种类别。其中,经济型需求响应是指在响应日前发出邀约的需求响应;紧急型需求响应是指接收平台指令并在5分钟内开始执行的需求响应。根据电网运行需要,电力需求响应又分为削峰需求响应和填谷需求响应。其中,削峰需求响应是指需要用户在规定时间段内减少用电负荷;填谷需求响应是指需要用户在规定时间段内增加用电负荷。坚持“安全可靠、自愿参与、公正平等、开放透明”的原则,在全省范围内开展电力需求响应工作,运用市场机制和经济杠杆,大力推动市场主体参与响应,按照“需求响应优先、有序用电保底”的原则,做好迎峰度夏(冬)期间电力需求侧管理工作,全年完成200万千瓦需求响应负荷签约,有效利用经济手段激励电力用户自愿错峰避峰,增加电网柔性调峰能力,保障电网平稳运行和电力安全供应,力争实现陕西电网轻微缺电时段不启动有序用电措施。2021年电力需求响应实施方式:电力用户或负荷聚合商与国网陕西省电力公司签订合作协议,可委托国网陕西省电力公司代为在陕西省电力需求侧管理平台(需求响应平台)申报后即可成为需求响应市场主体。在预测整体或局部电网供需失衡时,由国网陕西省电力公司通过陕西省电力需求管理平台组织符合申报条件的电力用户及负荷聚合商参加需求响应。接入陕西省地方电力(集团)有限公司的电力用户暂不参与2021年电力需求响应,待具备相应条件后予以组织。2.符合国家相关产业政策和环保政策,两年内无窃电、违约用电行为。3.在电网企业单独立户且设备接入国网陕西省电力公司用电信息采集系统(采集周期不高于15分钟),且设备运行状态良好。4.响应能力大于等于200千瓦的电力用户可单独参与,也可由负荷聚合商代理参与;响应能力低于200千瓦的电力用户需通过负荷聚合商代理参与。单个电力用户只能由一家负荷聚合商代理。单独参与的电力用户需与所属供电公司签订电力需求响应合作协议(附件1),由负荷聚合商代理参与的电力用户需与负荷聚合商签订电力需求响应合作代理协议(附件2)。5.鼓励纳入2021年度陕西省有序用电方案的用户及容量在315千伏安及以上的大工业用户、具备中央空调的非工业用户优先参与。鼓励具备条件的电能替代用户、储能(热)用户、电动汽车充电服务用户参与需求响应。1.负荷聚合商负责为用户提供专业的需求响应技术和高效的咨询服务,通过聚合需求响应资源并代理参与需求响应获得收益。现阶段,在陕西省开展市场化售电资质的售电公司可直接在陕西省电力需求侧管理平台中申请成为负荷聚合商,后期,鼓励为用户提供电力需求侧管理服务的企业履行相关程序后注册成为负荷聚合商。每个负荷聚集商约定的响应能力原则上不小于2000千瓦。2.负荷聚合商的申报响应量以代理用户响应量加和为准。3.负荷聚合商需签订《陕西省电力需求响应负荷聚合商承诺书》(附件3),将承诺书和与电力用户之间签订的代理协议共同报国网陕西省电力公司备案。4.负荷聚合商原则上应对代理的电力用户具有负荷监测、控制的手段和能力,鼓励负荷聚合商为用户提供多样化增值服务。5.负荷聚合商与电力用户参与需求响应补贴资金的分享比例由双方自行协商确定。当满足需求响应启动条件时,国网陕西省电力公司原则上应提前一天(或根据当日实际情况)预测电网负荷缺口,并向省发展改革委申请启动需求响应,同意后方可启动。国网陕西省电力公司于响应日前一日通过平台公告、微信公众号、短信等途径向需求响应实施范围内的已签约电力用户、负荷聚合商发出响应邀约,邀约信息包含需求响应实施范围、响应规模、响应时段、邀约反馈截止时间等。电力用户、负荷聚合商在收到邀约后,在约定时间内通过陕西省电力需求侧管理平台确定参与响应量,逾期未反馈的视为不参与。国网陕西省电力公司在邀约反馈截止时间后2小时内统计完成市场主体参与响应负荷规模。若确认参与需求响应的负荷总量大于实际需求的120%,则按等比例压降原则对确认参与的负荷响应量进行压降,并向市场主体发出响应确认信息,包含响应时段、用户需求响应确认量等。若确认参与需求响应的负荷量达不到调控指标,国网陕西省电力公司须将情况立即报送至省发展改革委,省发展改革委根据实际情况判定是否启动有序用电方案。有序用电方案启动后,已确定参加需求响应的用户,优先执行需求响应,并享受资金补贴。当电网因突发状况出现电力供需严重不平衡时,国网陕西省电力公司通过平台公告、微信公众号、短信等途径向具备紧急型需求响应能力的已签约电力用户、负荷聚合商发布紧急型需求响应实施范围、响应规模、响应时段等信息,并通过陕西省电力需求侧管理平台自动完成响应邀约及响应能力确认。参与紧急型需求响应的负荷应具备可远程中断或可快速中断特性。对于经济型需求响应,市场主体应在响应日的响应时段自行调整用电负荷完成响应。国网陕西省电力公司可根据电网实际运行情况提出中止需求响应执行申请,应至少于原定响应时段开始1小时前向市场主体送达取消执行指令,否则默认执行。对于紧急型需求响应,国网陕西省电力公司通过陕西省电力需求侧管理平台自动完成响应执行过程。国网陕西省电力公司在响应结束后发出响应解除通知,参与紧急型需求响应的市场主体在收到响应解除通知后自行复电。陕西省电力需求管理平台按照国网陕西省电力公司用电信息采集系统中电力用户负荷数据为基础计算响应效果,市场主体在响应执行过程中需同时满足以下3个条件则视为有效响应,否则视为无效响应。市场主体用电负荷基线为需求响应邀约日前5个正常生产(经营)工作日对应响应时段的平均负荷曲线。削峰需求响应负荷=基线平均负荷-响应时段实际平均负荷。单次响应量在申报响应量的80%-120%之间,按照实际响应量给予补偿,单次实际响应量超过申报响应量的120%,按照申报响应量的120%给予补偿,单次实际响应量低于申报响应量80%的不享受补偿。在一个需求响应执行周期结束后,国网陕西省电力公司在陕西省电力需求侧管理平台对需求响应执行结果进行公示。在公示期内,若市场主体对执行结果有疑议,可通过陕西省电力需求侧管理平台或其他方式反馈,由国网陕西省电力公司组织开展复审,确有错误及时修正。公示结束后,国网陕西省电力公司将需求响应执行结果报送陕西省发展改革委审核备案。

由国网陕西省电力公司汇总统计全年需求响应执行结果,并测算各市场主体补贴金额,于次年4月底前报送陕西省发展改革委备案,并于次月完成补贴资金发放。陕西省电力需求响应补贴资金通过增加年度跨省区交易电量计划形成的购电价差盈余疏导,并构建跨年度平衡机制,当年资金盈余纳入次年补贴资金规模,若出现差额则通过调增次年度跨省区交易电量计划调节。各地市电力运行主管部门、供电公司要积极做好需求响应的宣传,组织具备条件的电力用户积极参与需求响应,不断扩大参与需求响应用户的覆盖面,指导已列入有序用电方案的用户积极参与需求响应,试点居民用户、建设储能设施用户参与需求响应。国网陕西省电力公司要积极培育负荷聚合商,鼓励负荷聚合商将需求响应作为增值服务内容,试点负荷聚合商代理业务,实现小散用户高效聚合资源。国网陕西省电力公司要加强对用户用电管理的指导,引导用户主动优化用电方式,削减尖峰负荷。要结合用户生产实际,帮助用户分析自身的生产特性和用电特点,科学评估需求响应能力,合理安排需求响应容量。优先调控企业的非生产性负荷和辅助生产负荷,将缺电对企业生产经营的影响降到最低,保证企业的主要生产尽可能不受影响。陕西省发展改革委负责对需求响应工作进行整体指导和协调。国网陕西省电力公司负责组织需求响应协议签订和需求响应的具体执行、效果评估及补贴发放。各地市发展改革部门和供电公司相互配合,加强沟通协调,做好各环节相关工作。电力用户、负荷聚合商要根据企业生产实际,认真评估响应能力,履约实施需求响应。






